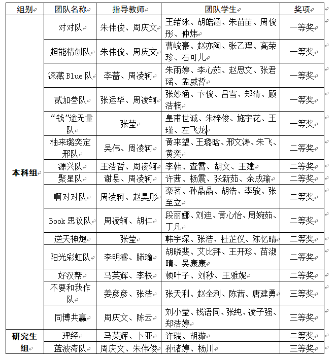
近日,2022年全国高校商业精英挑战赛“精创教育杯”创新创业竞赛全国总决赛落下帷幕。全国总决赛共有来自340余所院校的1417支队伍参赛,约8000名师生共同参与。经过层层角逐,新蒲京官网参赛团队(含张家港校区)在比赛中荣获一等奖5项、二等奖9项、三等奖3项。学校荣获最佳组织院校奖。




本届“精创教育杯”创新创业竞赛分为三个阶段,分别是知识赛、区域赛和全国总决赛。在知识赛阶段,采取个人赛的形式,主要考核学生的相关专业知识。在区域赛阶段,采用团体赛的形式,通过线上软件模拟赛与创业计划书评审相结合的方式进行成绩评判。全国总决赛采用线上创业软件模拟操作的方式进行,以创业者的视角模拟创业者从无到有的创业过程,模拟过程逼近现实的市场环境,使学生全面体验创业之路,培养战略决策思维能力。
备赛过程中,周南平校长、谈镇副校长与参赛师生亲切交流并鼓励同学们要找准自己的特长,积累知识、提高能力,并预祝各参赛团队在全国总决赛中取得优异成绩。在教务处指导下,人文社科学院、经济管理学院、张家港校区商学院高度重视比赛的组织和选拔。新蒲京官网参赛队员沉着冷静,稳扎稳打,不断提高对模拟结果和比赛策略的分析能力,反复修改完善作品。新蒲京官网首次组队参赛即斩获佳绩,不仅展现了江科大学子的风采,也充分展示了学校创新创业教育的育人成效。



全国高校商业精英挑战赛“精创教育杯”创新创业竞赛是由中国国际贸易促进委员会商业行业委员会、中国国际商会商业行业商会、商业国际交流合作培训中心和中国商业经济学会主办。经过多年的培育发展,已成为我国高等商科教育领域中,院校覆盖全面、校企合作深入、国际交流广泛的赛事活动,形成了集学科竞赛、产学合作与国际交流三位一体的创新实践平台,该赛事被列入中国高等教育学会高校竞赛评估与管理体系研究工作组发布的《全国普通高校大学生竞赛排行榜》。



